酒精|假如胎儿会说话,最想对妈妈说什么最后这句太暖了( 二 )
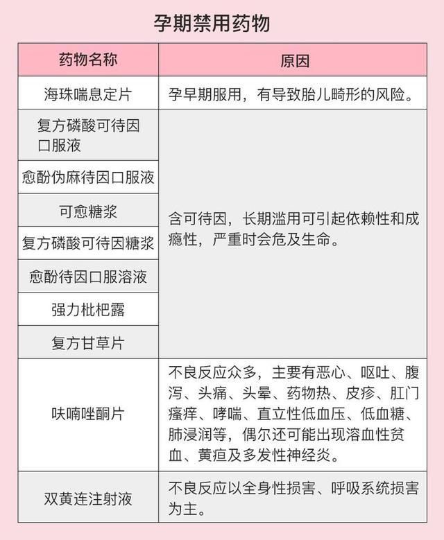
这里有一张孕期禁用药物表,孕妈在使用药物时可做参考:
文章插图
要对自己好一点才能更好地对我
妈妈,那天去你上街给我买出生后穿的衣服,站在隔壁小吃店门口,看见了你馋了很久的食物,那香味,隔着肚皮连我都闻到啦!
可是,你站在那里犹豫了很久,最后还是决定不吃了。
其实,有好几次,你看到了喜欢吃的辣条、火锅、冰淇淋等等等等,最后都忍住了没有吃。
文章插图
我知道,你是听别人说吃了会对肚里的宝宝不好。虽然你心里很清楚,其实适量吃一些对我并没有什么影响,但你最终还是放弃了。
妈妈,我还是想看到你对自己好一点,别因为我而太委屈自己,只要你开心了,我才能好好长大呀!
文章插图
十月菌寄语
孕期饮食除了不建议摄入酒精、含咖啡因的食物(如咖啡、茶、巧克力等)、含汞高的鱼(鲭鱼、金枪鱼、马面鱼等)之外。
还有未经巴氏消毒的乳制品、未煮熟的肉蛋类、没有清洁干净的食物等,其他的食物孕妈都可以吃,只要保持适量就好。
文章插图
妈妈,宝宝会乖乖在你的肚子里长大,你要照顾好你自己,告诉爸爸也要好好照顾你哦!
【 酒精|假如胎儿会说话,最想对妈妈说什么最后这句太暖了】期待和你们见面的那一刻,我自己挑的爸爸妈妈,一定是世界上最最好的爸爸妈妈,宝宝爱你们哟!
- 羊水|子宫黑漆漆,胎儿会无聊吗?这些“游戏”玩得可溜了
- 清澈|怀孕时,孕妈妈在4件事上越勤快,羊水会清澈,胎儿健康
- 产科|脐带“真结”胎儿再现,济南南郊医院实力守护
- 四维彩超|孕期四维彩超,能看懂检查报告的这三点,胎儿或许就没有小秘密了
- 习惯|孕妈怀孕期间,最好改掉几个习惯,才能减少胎儿长胎记几率!
- 宝宝|孕妈害怕胎儿脐带绕颈?那就避开不好的行为,或许能降低绕颈概率
- 胎儿|在孕期,胎儿若出现3个表现,宝宝出生后,或许是个“小捣蛋鬼”
- 羊水|孕期睡觉经常翻身,腹中胎儿会被压到?孕妇早知道早受益
- 胎儿|孕期,担心胎儿缺氧其实若你没有3个感觉,基本没什么问题
- 睡觉|孕期睡觉经常出现这3种情况,对胎儿无益,孕妈一定要知晓
