跨过买保险的10个坑百万保额,理赔并不容易( 四 )
注:只要不是在“条款规定的特定场景”下发生的意外事故,就都属于一般意外。
一般意外包括:溺水、高空坠物、遭遇袭击、行走时遭遇车祸、烧伤等;
特定场景包括:自驾车、公共交通、电梯、自然灾害等。
如果老王是坐车或开车时,因为意外事故死在车内的,给赔100万 ;如果是走路被车撞死的,那就只给赔10万。(心疼老王10秒)
“一般意外”是生活中发生概率最高的,然而10w的保额却太少。

(2). 只保全残(也叫高残),不保伤残
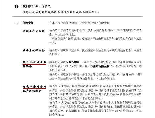
百万驾乘险只保全残(或高残),如果发生的是一般残疾,是没有赔付的。

伤残等级一般分为1~10级,1级最重,10级最轻,比如一场车祸导致4根肋骨骨折可以评为10级残疾,一个肢体完全丧失功能可以评为5级残疾,如果购买的是100万普通意外险,可以分别获得10万和60万赔付。
- 中国最富裕10个二线城市
- 紧急通知!明天白天,河东这些地方停水10个小时!
- 输变电|加快建设现代化长沙智慧电网 310个亿将花在这里!
- 生育保险|长沙生育保险和职工基本医疗保险合并实施
- 肇事司机自愿赔偿保险公司能否以此抵扣理赔
- 生育保险|长沙生育保险和职工基本医疗保险合并 你想了解的在
- 病种|解读:长沙基本医疗保险特殊病种门诊政策有哪些调整
- 病种|长沙市基本医疗保险特殊病种门诊政策调整了哪些?
- 长沙市生育保险和职工基本医疗保险合并 你想了解的在这里
- 出国旅游:明年将这10个国际旅游目的地添加到您的旅行清单吧!
