
文章图片

文章图片
最近关于鸿蒙系统又迎来了比较利好的消息!
大家都知道 , 鸿蒙的核心在于打造一个“万物互联”的生态环境 , 这不仅需要数以亿计的用户更新到鸿蒙系统 , 更需要很多品牌、软硬件开发者一起加入进来 , 比如鸿蒙系统要能实现智能化操控家居家电 , 就需要这些家电品牌参与鸿蒙系统的建设 , 基于鸿蒙内核的架构来构建各式各样的品牌系统 , 最终才能把“万物互联”的目标连接起来 。
但并不是所有品牌都买鸿蒙的账 , 比如国产同行业手机品牌中 , 小米OV中兴一加魅族努比亚等完全不理会鸿蒙 , 即使这是国产自己的系统 , 但大家都宁愿基于安卓打造自己的系统 , 也不愿基于华为鸿蒙打造自己的系统 。 这也是没办法的 , 选择权在人家手机 , 不可能逼着他们用鸿蒙 。
不过并不是所有品牌都像小米OV中兴等不支持鸿蒙 , 国产中很多家电家居品牌倒是非常支持鸿蒙 。
例如最近美的宣布发布自家第一代生态系统 , 这个系统就是基于鸿蒙内核搭建的 , 所以也属于鸿蒙系统类型 , 也就是说美的已经彻底接受鸿蒙 , 并且迈出了关键一步实际行动 。
看着鸿蒙逐渐受到家电品牌欢迎 , 确实给其它品牌起了带头作用 , 严格来说 , 现在鸿蒙已经有上百个硬件合作者 , 还有170企业生态选择加入鸿蒙 , 毕竟万事开头难 , 从6月份才发布的鸿蒙能做到如此已经是奇迹了 , 不能操之过急 。
随着鸿蒙逐渐在业界传开 , 华为对鸿蒙下的功夫也越来越大 , 最明显的就是下一代HarmonyOS 3.0的建设 。
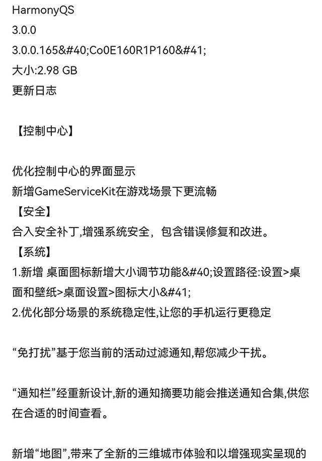
大家应该都听说了 , 华为会在最近22日的开发者大会上公布HarmonyOS 3.0 。 现在已经有网友曝光了HarmonyOS 3.0的更新包 , 按照更新包来看 , 这次HarmonyOS 3.0的新功能已经确定 , 连iOS也不及 , 华为要开始爆发了!
基于人性化原则 , HarmonyOS 3.0的更新主要是方便用户操作 , 比如它新增桌面图标的大小调节功能 , 这是比较新颖的 , 在安卓和iOS中都没有 。 还有“免打扰”功能会基于你当前的活动智能过滤通知 , 带来更纯净、勿打扰的使用体验 。 在安全方面 , HarmonyOS 3.0增加了安全补丁 , 有错误会及时修复和改进 。
总之这次HarmonyOS 3.0确实是完善了很多功能 , 这个新系统已经展现出“老练”的一面 , 不愧是和安卓、iOS三足鼎立的操作系统 。
【Linux|HarmonyOS 3.0确定新功能,连iOS也不及,华为开始爆发了】至于首发HarmonyOS 3.0的机型也已经有所确定 , 按照爆料华为Mate 50系列就是首发机型 , 并且已经在测试中了 , 具体到了12月份大家就会知道 。 在22日的华为开发者大会上也有可能会公布HarmonyOS 3.0的首发时间和机型 , 所以让我们拭目以待吧!
- iOS|恒创科技:Linux日本云服务器安全设置的基本步骤
- 英伟达|Linux下使用KVM虚拟机安装华为OpenEuler系统
- 华为|华为Derek Yu:全球用户会在2022年升级体验HarmonyOS系统
- Linux|龙芯:继续为Linux提供LoongArch处理器的支持
- Windows|用过没,Windows下的包管理器Choco,类似Linux终端那种
- Linux|LVFS 提供的总下载次数已超 4000 万次
- 华为鸿蒙系统|牛!龙芯二进制翻译功能,可运行安卓、windows、linux软件
- Linux|Web前端培训:你可以用JavaScript做什么?
- 腾讯|国产各家Linux操作系统的发行历程
- Java|Linux 5.17 将为 AF_UNIX 套接字提供延迟优化
